|
Ativação ramal Voip |
|
|
Descrição: |
· Necessito de um ramal no setor para fazer ligações para outros setores e ligações externas. · Quero ativar meu ramal que por algum motivo foi desativado. · Preciso de um telefone para fazer ligações.
|
|
Status: |
Disponível ou Indisponível. |
|
Categoria: |
Telefonia Voip. |
|
Contato de Suporte: |
Enviar solicitação com as seguintes informações: qual o setor que deseja o ramal, qual a necessidade específica do setor para o uso do ramal. Para o e-mail dicksonpessoa@gmail.com |
|
Prioridade: |
Média: ativar ponto já existente, ou sem urgência. Alta: setor muito importante da instituição, e necessita do serviço com urgência. |
|
Responsável: |
Dickson (setor de telefonia) |
|
Usuários e requisitos: |
Todos os setores e funcionários que necessitem do uso de um ramal Voip. |
|
Setor: |
Todos. |
|
Especificações detalhadas |
|
|
Entrada: |
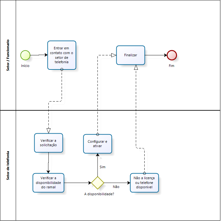
O setor ou funcionário pode entrar em contato com o responsável pelo setor de telefonia através do e-mail, e fazer a solicitação do ramal, informando suas necessidades. |
|
Saídas: |
O chamado será finalizado após ser ativado o ramal voip. Chamado finalizado (ramal ativo e funcionando normalmente). Parcialmente finalizado (tudo instalado porém ainda não está funcionando). Não finalizado (não foi possível ativar o ramal voip). |
|
Padrões ou itens suportados/excluídos: |
De acordo com a solicitação do ramal, será analisado se a disponibilidade de licença e aparelho voip para a ativação do ramal, e analisar se o setor ou funcionário em especifico tem o privilégio de utilizar o serviço da forma solicitada, por exemplo: quero um ramal para efetuar ligações externas para qualquer operadora, quero fazer ligações interurbanas, ligar para celular. Após a analise o ramal será ativado. |
|
Disponibilidade: |
O serviço estará disponível para atendimento ao usuário apenas no horário de expediente, de Segunda a Sexta-Feira das 08h00min às 17h00min. |
|
Padrões de desempenho: |
· Qualidade do sinal para não ter atrasos na voz nas ligações. · Garantir a disponibilidade do serviço. · O tempo de atendimento ao chamado para prioridade alta será de no máximo 1 dia enquanto para prioridade média 3 dias. |
|
Procedimentos para iniciar, alterar ou terminar o serviço: |
|
|
Regras: |
· Não é permitido o uso do ramal para uso particular. · Não é permitido o uso do ramal para ligações do tipo, disk sexo, usar para passar trote. · Não é permitido o uso do ramal por pessoas não autorizadas. |
