|
desbloqueio de senha de usuário |
|
|
Descrição: |
Desbloquear de senha de usuário
|
|
Status: |
Bloqueado |
|
Categoria: |
Software |
|
Contato de Suporte: |
Equipe de suporte fone (84) 4004-5776 (84)9423-3332 |
|
Prioridade: |
Alta. |
|
Responsável: |
Edson Vicente |
|
Usuários e requisitos: |
Professores, alunos, funcionários, terceirizados, estagiários |
|
Setor: |
Todas as dependências da instituição. |
|
Especificações detalhadas |
|
|
Entrada: |
Manutenção de logins de rede |
|
Saídas: |
Desbloquear senha de usuário |
|
Disponibilidade: |
Segunda a sexta das 8:00 as 18:00 |
|
Padrões de desempenho: |
configurar senha Resetar senha Desbloquear senha
|
|
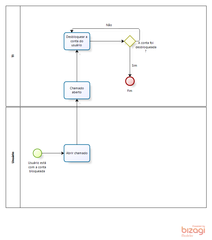
Procedimentos para iniciar, alterar ou terminar o serviço: |
|
|
Regras: |
As senhas são pessoas e intransferíveis, de nenhuma forma senha de terceiros poderão ser manipuladas sem contato direto do usuario. Salvo solicitações da segurança e ou direção.
|
