|
Nome do Serviço SOLICITAÇÃO DE SWITCH (Rede) |
|
|
Descrição: |
SOLICITAÇÃO DE SWITCH (Rede) são dispositivos que filtram e encaminham pacotes entre segmentos (sub-redes) de redes locais, podendo ser classificados como gerenciáveis e não gerenciáveis. A principal diferença entre eles é que o primeiro se limita a apenas conectar dispositivos e transmitir os dados dentro da rede, enquanto o segundo, além de fazer isso, conta com ferramentas que permitem administrá-lo remotamente ou até mesmo ver relatórios sobre determinados aspectos da rede e seu uso. Sua solicitação deverá ser por motivo de troca, caso esteja com problema, ou por alteração/ampliação da rede.
Solicitar o switch com defeito |
|
Status: |
Disponível ou Indisponível |
|
Categoria: |
Infraestrutura de rede
|
|
Contato de Suporte: |
Solicitar junto a gerencia informática a aquisição do equipamento, caso precise realizar compras, entrar em contato com o setor de compras ou falar com Claudio que responde pela aprovação. |
|
Prioridade: |
Se o equipamento estiver com defeito, a prioridade é Alta. Se for para ampliação da rede, a prioridade é média.
|
|
Responsável: |
Administrador de Rede (Werneck Bezerra ou Studart Tavares)
|
|
Usuários e requisitos: |
Só será permitida a requisição por usuários qualificados e autorizado pelo setor de TI. Essa solicitação só será possível quando houver a necessidade de ampliação ou troca de equipamento com defeito. |
|
Setor: |
Gerência de Informática |
|
Especificações detalhadas |
|
|
Entrada: |
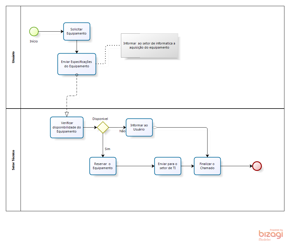
O usuário solicita um novo ponto de rede onde o administrador fará solicitação do equipamento via email ao setor de informática, que aguardará resposta do setor de compras. |
|
Saídas:
Padrões ou itens suportados/excluídos: |
Caso tenha o equipamento em estoque e for aprovado, a solicitação será encaminhada para a autorização da aquisição. Tempo de resposta: 15 minutos | Tempo de solução: 1 hora. Para serviços de troca de Switch, deve ser realizado fora do horário de expediente, pois afeta diretamente o funcionamento da rede e o prazo de conclusão pode variar de acordo com a complexidade da ação. Resolvido completamente (equipamentos solicitados, testado e em uso). Não resolvido (não consta o equipamento em estoque, ou não foi autorizado a compra, aguardando autorização para aquisição). · Verificar se o switch é gerenciável ou não gerenciável · Verificar quantidade de portas do switch · Inúmeras opções de portas Fast e Gigabit Ethernet; · Mecanismos avançados para controle da qualidade de serviço (QoS) mantendo os aplicativos de rede críticos em execução com alto nível de desempenho; · Eliminação do risco de acesso não autorizado à rede com a autenticação e filtragem de endereços MAC; · Agrupamento que permite adicionar switches conforme a necessidade possibilitando o gerenciamento centralizado através de uma única interface; · Suporte à VLAN (rede local virtual); · Recursos de redundância assegurando a disponibilidade de aplicativos críticos em diversas situações. |
|
Disponibilidade: |
Disponível ou Indisponível
|
|
Padrões de desempenho: |
Tempo de resposta: 15 minutos | Tempo de solução: 1 hora. Para serviços de troca de Switch, deve ser realizado fora do horário de expediente, pois afeta diretamente o funcionamento da rede e o prazo de conclusão pode variar de acordo com a complexidade da ação.
|
|
Procedimentos para iniciar, alterar ou terminar o serviço: |
|
|
Regras: |
· Os equipamentos devem ser utilizados para o desenvolvimento de serviços exclusivamente relacionados a Instituição. · Evitar violações nos equipamentos.
· No caso de não cumprimento das normas estabelecidas, o funcionário ou colaborador poderá sofrer as seguintes penalidades: Advertência verbal; Advertência formal; Suspensão por tempo determinado; Demissão por justa causa.
|
