|
Recuperação de um e-mail excluído ou retido |
|
|
Descrição: |
Necessidade de recuperar algum e-mail que foi excluído acidentalmente ou retido por motivos diversos, por exemplo vírus, spam, páginas falsas, etc. Enviei um e-mail mais a quem eu enviei não recebeu. Apaguei um e-mail mais estou precisando dele. Não estou recebendo alguns e-mails.
|
|
Status: |
Disponível ou Indisponível. |
|
Categoria: |
Internet. |
|
Contato de Suporte: |
Enviar solicitação com as seguintes informações: conta de e-mail, o e-mail para qual foi enviado, o assunto do e-mail, a data e hora que o e-mail foi enviado e data e hora que o e-mail foi excluído. Para o e-mail suporteredes@unirn.edu.br |
|
Prioridade: |
Baixa: e-mail está indo pra caixa de spam Média: apaguei um e-mail e não lembro se é importante Alta: perdi um e-mail com informações muito importantes |
|
Responsável: |
Werneck ou Studart. |
|
Usuários e requisitos: |
Todos funcionários que utilizam o serviço de e-mail. |
|
Setor: |
Todos. |
|
Especificações detalhadas |
|
|
Entrada: |
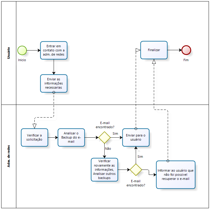
O usuário pode entrar em contato com os administradores de rede através do e-mail, e especificar detalhes do e-mail a ser recuperado, por exemplo: assunto, conteúdo, sua conta de e-mail e o e-mail do destinatário. |
|
Saídas: |
O chamado irá ser solucionado após ser recuperado as informações solicitadas. Resolvido completamente (e-mail recuperado com todas as informações corretas) Resolvido parcialmente (backup do e-mail restaurado, porém ainda não foi encontrado o e-mail) Não solucionado (não foi encontrado o e-mail no backup) |
|
Padrões ou itens suportados/excluídos: |
De acordo com a solicitação de recuperação de e-mail, é que será restaurado o backup e analisado a procura do e-mail, exemplo: e-mail com anexo, o e-mail foi do dia 01/01/0001 foi excluindo entre 00:00 e 11:11 horas o assunto do e-mail é “recuperação”. Será possível recuperar apenas as informações solicitadas. |
|
Disponibilidade: |
O serviço estará disponível para atendimento ao usuário apenas no horário de expediente, de Segunda a Sexta-Feira das 08h00min às 17h00min. |
|
Padrões de desempenho: |
· O backup dos e-mails terá que ficar no mínimo 1 ano salvo para uma possível necessidade. · O tempo de atendimento ao chamado para prioridade alta será de no máximo 3 horas enquanto para prioridade média 6 horas. |
|
Procedimentos para iniciar, alterar ou terminar o serviço: |
|
|
Regras: |
· Não é permitido recuperar e-mails particulares recebidos pelo e-mail do UNI-RN. · Não abra e-mail que não seja confiável. · Não é permitido o uso do e-mail para enviar conteúdo pornográfico, apologia a drogas, racismo e pedofilia. · Não é permitido o uso do e-mail por pessoas não autorizadas. |
