|
Utilização de uma conta de e-mail |
|
|
Descrição: |
É um serviço de recebimento e envio de mensagens eletrônicas, para usar ele é necessário fazer uma conta de e-mail, com essa conta qualquer pessoa poderá realizar o envio e o recebimento, onde terá disponível contatos favoritos, esses e-mails ficam salvos nas caixas tanto de entrada como de saída podendo também estar na caixa de spam.
· Problema de saber onde estar o e-mail recebido ou enviado · Problema de saber onde localiza os contatos · Problemas de saber como acessar sua conta · Problema de saber como fazer uma conta de e-mail |
|
Status: |
Ativo /Inativo |
|
Categoria: |
Correio Eletrônico /webmail /E-mail |
|
Contato de Suporte: |
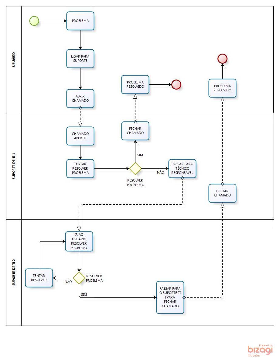
Fazer solicitação pelo site www.unirn.edu.br, pelo e-mail suporte@unirn.edu.br e/ou pelo telefone 3215-2929, explicando seu problema detalhadamente para que o suporte dê toda assistência necessária. Falar sua conta de e-mail, falar se não está achando contatos, falar se não está conseguindo acessar sua conta, sempre explicar seu problema. |
|
Prioridade: |
Alta: Pelo motivo de que o problema pode estar no e-mail em si; Baixo: Pelo motivo de que o problema esteja só em um usuário e não em vários. |
|
Responsável: |
Se o problema for em relação ao servidor de e-mail o responsável será o administrador de redes, se for só com um usuário será o suporte de TI o responsável. |
|
Usuários e requisitos: |
O usuário irá precisar de um servidor de e-mail, irá precisar também de uma conta de e-mail, de uma senha e principalmente da internet para poder acessar a sua conta e enviar e receber mensagem eletrônica com seus contatos favoritos. |
|
Setor: |
O serviço de e-mail pertence a área de informática, quem está responsável pelo servidor é o administrador de redes e quem está responsável por criar uma conta de e-mail para todos os funcionários da instituição é o suporte de informática, onde todos os funcionários da instituição pode solicitar um e-mail institucional. |
|
Especificações detalhadas |
|
|
Entrada: |
Serviço WEB. |
|
Saídas: |
Envio e recebimento de mensagens eletrônicas, acesso a contatos favoritos de e-mail. |
|
Padrões ou itens suportados/excluídos: |
Realiza o envio e o recebimento de e-mails, tanto dentro quanto fora da instituição através da internet. · Ter uma lista de contatos favoritos para que o funcionário possa realizar o serviço de recebimento e envio de e-mail. Envia e recebe mensagens de e-mail, tanto internamente quanto através da Internet. • Permitir que o usuário tenha um bom espaço de armazenamento dos e-mails dentro a sua conta institucional. • Enviar e receber os anexos que poderá estar presente no e-mail que vai ser enviado e/ou recebido pelo usuário. • Disponibilizar o acesso à conta de e-mail por um navegador. • Oferece proteção contra vírus e spam. |
|
Disponibilidade: |
24 Horas por dia, 7 dias na semana. |
|
Padrões de desempenho: |
A estatística de disponibilidade na utilização de uma conta de e-mail é de 93% por ano, já entrando no controle de qualidade pode-se dizer que é a agilidade em que o suporte disponibiliza ou resolve algum problema da conta de e-mail para o usuário. |
|
Procedimentos para iniciar, alterar ou terminar o serviço: |
|
|
Regras: |
As regras de utilização de uma conta de e-mail podem ser visualizadas no site da instituição ou por cópia concedida pela equipe de TI, mais segue alguns exemplos; · A senha deve possuir no mínimo quatro caracteres; · Há diferenciação de letras maiúsculas e minúsculas na senha, ou seja, “SENHA” é diferente de “senha”; · Arquivos executáveis e potencialmente danosos ao seu computador (extensões EXE, SCR e VBS) são automaticamente rejeitados pelo antivírus; · O acesso POP3 (utilização de um software cliente de e-mail, como o Outlook ou Thunderbird) funciona somente dentro das dependências da UNI-RN; · Ao abrir o webmail, após quatro horas de inatividade, o mesmo fechará sua sessão, por medida de segurança.
|
