|
Certificado Digital |
|
|
Descrição: |
São dispositivos que auxiliam o usuário quanto à segurança pessoal ao gerar uma senha temporária de proteção para as contas que ele utiliza. |
|
Status: |
Ativo |
|
Categoria: |
Redes, Suporte, Software |
|
Contato de Suporte: |
Equipe de suporte fone (84) 4004-5776 (84)9423-3332 |
|
Prioridade: |
Alta |
|
Responsável: |
Daniel de Alcântara |
|
Usuários e requisitos: |
Professores, funcionários, terceirizados, estagiários |
|
Setor: |
Todas as dependências da instituição. |
|
Especificações detalhadas |
|
|
Entrada: |
Hardware, software |
|
Saídas: |
Maior segurança, gerando uma senha temporária de proteção para as contas que ele utiliza. |
|
|
|
|
Disponibilidade: |
24 horas por dia, 7 dias por semana. |
|
Padrões de desempenho: |
Através do certificado digital, é possível que o usuário se comunique e efetue transações na internet com segurança e integridade de conteúdo, evitando fraudes e falsificações. O Certificado Digital é uma credencial que atesta a identidade de uma pessoa física, jurídica, máquina, aplicação ou site na web. Seu objetivo principal é garantir que as transações eletrônicas sejam efetuadas com segurança,mantendo a integridade e a confidencialidade dos documentos e dados da transação.
|
|
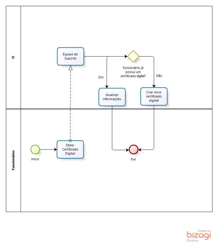
Procedimentos para iniciar, alterar ou terminar o serviço: |
|
|
Regras: |
Uso exclusivo de professores, funcionários, terceirizados e estagiários. |
