|
RESTAURAÇÃO DE ARQUIVOS OU PASTAS EXCLUÍDOS OU CORROMPIDOS |
|
|
Descrição: |
O sistema de arquivos é a parte de um sistema operacional que fica mais visível para o usuário do computador. É por meio dele que se manipulam os arquivos existentes no computador. Um sistema de arquivos é um conjunto de estruturas lógicas e de rotinas, que permitem ao sistema operacional controlar o acesso ao disco rígido. Diferentes sistemas operacionais usam diferentes sistemas de arquivos. Conforme cresce a capacidade dos discos e aumenta o volume de arquivos e acessos, esta tarefa torna-se mais e mais complicada, exigindo o uso de sistemas de arquivos cada vez mais complexos e robustos.
A segurança de acesso a arquivos e diretórios é provida através de um esquema de posse de arquivos e de permissões de acesso a estes. Os nomes de arquivos podem ter quantidades máximas de caracteres diferentes para sistemas operacionais diferentes.
Lembre-se bem: Pastas são “gavetas”, arquivos são “documentos”.
Portanto, nunca vai haver um arquivo que tem uma pasta dentro. As pastas guardam os arquivos e não o contrário!
|
|
Status: |
EXCLUÍDOS , CORROMPIDOS OU PERDIDOS |
|
Categoria: |
Software |
|
Contato de Suporte: |
Equipe de suporte fone (84) 4004-5776 (84)9423-3332 |
|
Prioridade: |
Media /Alta. |
|
Responsável: |
Edson Vicente |
|
Usuários e requisitos: |
Professores, alunos, funcionários, terceirizados, estagiários |
|
Setor: |
Todas as dependências da instituição. |
|
Especificações detalhadas |
|
|
Entrada: |
Serviço de backup |
|
Saídas: |
Recuperação de arquivos perdidos ou corrompidos |
|
Disponibilidade: |
Segunda a sexta das 8:00 as 18:00 |
|
Padrões de desempenho: |
Configurar backup Realizar backup Restaurar backup Transmitir backup Verificar backup
|
|
Procedimentos para iniciar, alterar ou terminar o serviço: |
|
|
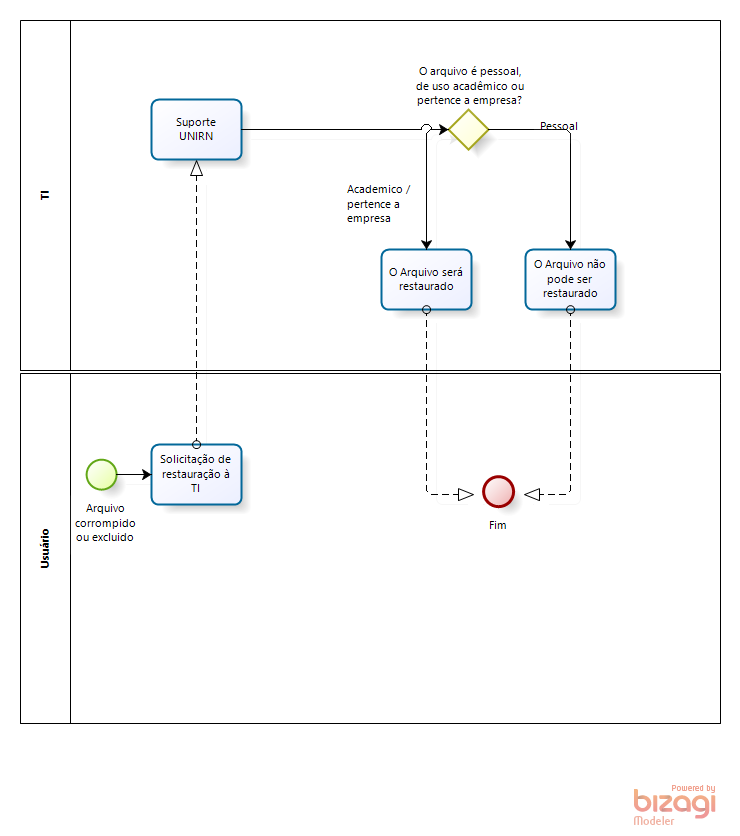
Regras: |
Só será restaurado arquivos corrompidos ou excluídos pertinentes à universidade e (ou) acadêmicos por parte dos alunos e professores. |
