|
Transferência de arquivos ou pastas |
|
|
Descrição: |
Transferência de arquivos e pastas de um usuário para outro. Esses arquivos ou pastas podem ser transferidos atrás de um servidor FTP, que seria um meio seguro de transferir arquivos pela internet usando um protocolo. O usuário deverá estar conectado a uma porta e o outro deverá estar conectado a outra porta, desse jeito os arquivos poderão ser enviados para seu computador diretamente. |
|
Status: |
Ativada, Desativada, Operante, inoperante, bloqueada, desbloqueada. |
|
Categoria:
|
Redes, Internet. |
|
Contato de Suporte: |
Em caso de problemas contatar ricardosampaio@hotmail.com gerente de redes. Alguns dos problemas mais comuns são: Não conseguir abrir a pasta, não conseguir ver a pasta, não ter permissão para ver a pasta, não ter permissão para enviar o arquivo, não ter permissão para receber o arquivo, etc. Por favor, envie o e-mail com a descrição do seu problema para que o mesmo possa ser resolvido o mais rápido possível, envie também o nome da pasta e o conteúdo do arquivo contido nela. Maximo de descrição possível do erro para ter mais chance do problema conseguir ser resolvido
|
|
Prioridade:
|
Prioridade media em casos de defeitos ou falhas. |
|
Responsável:
|
Responsáveis em resolver esse tipo de problemas são os Técnicos em redes ou algum responsável pela rede. |
|
Usuários e requisitos: |
Apenas funcionários podem utilizar. E o requisito para usar é quando for necessário o rápido envio de arquivos para outros funcionários. |
|
Setor: |
Todos os setores podem utilizar essa função desde que seja necessário. |
|
Especificações detalhadas |
|
|
Entrada: |
Serviço WEB.
|
|
Saídas:
|
Envio e recebimento de arquivos e pastas por meio eletrônico.
|
|
Padrões ou itens suportados/excluídos:
|
Envia e recebe anexos de arquivos e pastas. Permite mensagens partilhadas entre funcionários através de pastas privadas. Oferece backup Permite o armazenamento de 50GB Fácil acesso e visualização rápida dos arquivos contidos na pasta compartilhada
|
|
Disponibilidade:
|
24(vinte e quatro) horas por dia, 7(sete) dias por semana.
|
|
Padrões de desempenho:
|
100% disponível sem falhas aparentes. Controle de qualidade é feito através de uso direto do produto, avaliando o modo de uso dos funcionários, se correto ou não, pode ser dado um feedback. Produto utilizado através do sistema Windows 7 Ultimate, que, já existe uma forma rápida de transferência de arquivos em rede local. Produto eficaz com otimização e melhoria de diversas fontes que servem para deixar a transferência melhor e mais segura.
|
|
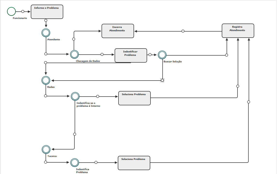
Procedimentos para iniciar, alterar ou terminar o serviço:
|
|
|
Regras
|
Regras de utilização disponíveis nas Políticas de utilização de Serviço Ilimitado |
